-
福利一海量deepseek资料包(持续更新)
-
福利二ComfyUI工作流&模型&插件
-
福利三AI工具集合包以及AI绘画解决方案
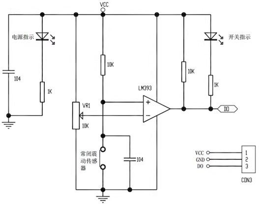
采用SW-420常闭型震动传感器,用于各种震动触发作用,与常开型震动传感器模块相比,震动触发的时间更长,可以驱动继电器模块传感器。
1、采用SW-420常闭型震动传感器,。
2、比较器输出,信号干净,波形好,驱动能力强,超过15mA
3、工作电压3.3V-5V
4、输出形式 :数字开关量输出(0和1)
5、使用宽电压LM393比较器
1、产品不震动时,震动开关呈闭合导通状态,输出端输出低电平,绿色指示灯亮;
2、产品震动时,震动开关瞬间断开,输出端输出高电平,绿色指示灯不亮;
3、输出端可以与单片机直接相连,通过单片机来检测高低电平,由此来检测环境是否有震动,起到报警作用


| 模块引脚 | ESP32引脚 |
|---|---|
| VCC | 5V(VIN) |
| GND | GND |
| DO | GPIO15 |

from machine import Pin
import time
# 引脚配置
p13 = Pin(13, Pin.IN)
p2 = Pin(2,Pin.OUT)
while True:
ret = p13.value() # 读取传感器数据
print(ret)
if ret:
for i in range(100): # 通过led闪烁的方式报警
p2.value(1)
time.sleep(0.1)
p2.value(0)
time.sleep(0.1)
time.sleep(0.1)
2272 浏览
您可以与在线客服进行沟通获得帮助
工作日:8:00~22:00节假日:9:00~20:00
微信号: mpyos01
Q Q号: 1401211620

